Digitalisierung in der HR
Digitalisierung in der HR
Digitalisierung in der HR
30.01.2025
30.01.2025
30.01.2025
Bei der SCS treiben wir die Digitalisierung nicht nur in der IT voran – auch in unserer Personalabteilung suchen wir nach modernen, effizienten Lösungen, um Prozesse sowie die Zusammenarbeit zu verbessern. Ein kleiner Einblick in unsere Herangehensweise.
Bei der SCS treiben wir die Digitalisierung nicht nur in der IT voran – auch in unserer Personalabteilung suchen wir nach modernen, effizienten Lösungen, um Prozesse sowie die Zusammenarbeit zu verbessern. Ein kleiner Einblick in unsere Herangehensweise.
Der Stand der Dinge
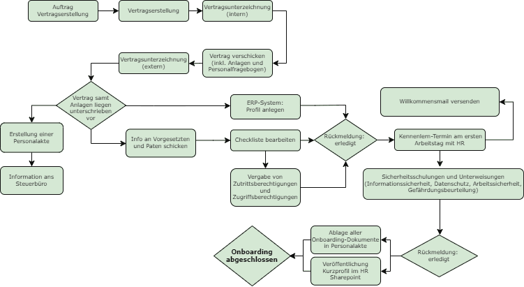
Viele Abläufe erfolgen bei uns bereits elektronisch: Sowohl aus Effizienzgründen als auch aus Gründen der Nachhaltigkeit verzichten wir möglichst auf Papier und entwickeln in Abstimmung mit unseren Experten der SCS-IT anforderungsgerechte, digitale Lösungen: So gibt es hochgradig standardisierte Prozesse, die prädestiniert dafür sind, zumindest digitalisiert und gegebenenfalls auch (teil-)automatisiert zu werden. Dadurch werden keine Schritte vergessen, alle Beteiligten erhalten zum richtigen Zeitpunkt die notwendigen Informationen und es lässt sich stets nachvollziehen, wie weit der Prozess fortgeschritten ist. In der SCS arbeiten HR-Abteilung und IT-Experten eng verzahnt miteinander: In einer Reihe von Workshops wurden dazu gemeinsame Konzepte erarbeitet, die den gesamten Mitarbeiterlebenszyklus (Employee Lifecycle) bestmöglich unterstützen: Dieser Zyklus beginnt mit der Vertragserstellung und führt über die Anlage der Personalakte zum technischen Onboarding. Hier erhält der Mitarbeiter alle relevanten Berechtigungen für die durch ihn zu erfüllenden Aufgaben (wir orientieren uns hier strikt am Need-to-Know-Prinzip). Vergebene Berechtigungen werden ticketbasiert dokumentiert, sodass zu jedem Zeitpunkt des Mitarbeiterlebenszyklus nachvollziehbar ist, welche Berechtigungen wann und wofür vergeben wurden (bei Veränderung der Aufgaben oder bei einem Offboarding können somit unmittelbar die Berechtigungen angepasst oder entzogen werden). Das Onboarding endet mit dem ersten Arbeitstag, an dem neben dem Kennenlernen auch verschiedene Sicherheitsschulungen durchgeführt werden und ein Kurzprofil des neuen Mitarbeiters im Intranet veröffentlicht wird (vgl. Abbildung 1).

Vorteile der Digitalisierung
Wir verfolgen eine moderne, flexible Struktur, die unsere Prozesse mit all ihren Anforderungen umfassend abbildet und passgenau auf die Bedürfnisse unserer Kunden zugeschnitten ist. Durch die digitale Ausgestaltung können zeitaufwändige manuelle Routineaufgaben teilweise oder sogar vollständig automatisiert ausgeführt werden.
Daraus resultiert des Weiteren eine bessere Nutzererfahrung, sowohl für uns selbst in der HR, als auch für unsere Kunden und Kollegen. Mit benutzerfreundlichen Tools und klar strukturierten Workflows wird der Zugang zu wichtigen Informationen und Prozessen erleichtert.
Die Standardisierung von HR-Prozessen trägt darüber hinaus auch zur Informationssicherheit bei. Sensible Informationen, wie z.B. Personaldaten oder andere streng vertrauliche Inhalte werden in geschützten Systemen gespeichert, auf die nur autorisierte Personen Zugriff haben.
Zu guter Letzt sorgt die systematische Unterstützung auch für eine höhere Genauigkeit und Verlässlichkeit im Personalmanagement. Fehler durch manuelle Eingaben oder das Vergessen von Prozessschritten lassen sich damit eliminieren.
Der Stand der Dinge
Viele Abläufe erfolgen bei uns bereits elektronisch: Sowohl aus Effizienzgründen als auch aus Gründen der Nachhaltigkeit verzichten wir möglichst auf Papier und entwickeln in Abstimmung mit unseren Experten der SCS-IT anforderungsgerechte, digitale Lösungen: So gibt es hochgradig standardisierte Prozesse, die prädestiniert dafür sind, zumindest digitalisiert und gegebenenfalls auch (teil-)automatisiert zu werden. Dadurch werden keine Schritte vergessen, alle Beteiligten erhalten zum richtigen Zeitpunkt die notwendigen Informationen und es lässt sich stets nachvollziehen, wie weit der Prozess fortgeschritten ist. In der SCS arbeiten HR-Abteilung und IT-Experten eng verzahnt miteinander: In einer Reihe von Workshops wurden dazu gemeinsame Konzepte erarbeitet, die den gesamten Mitarbeiterlebenszyklus (Employee Lifecycle) bestmöglich unterstützen: Dieser Zyklus beginnt mit der Vertragserstellung und führt über die Anlage der Personalakte zum technischen Onboarding. Hier erhält der Mitarbeiter alle relevanten Berechtigungen für die durch ihn zu erfüllenden Aufgaben (wir orientieren uns hier strikt am Need-to-Know-Prinzip). Vergebene Berechtigungen werden ticketbasiert dokumentiert, sodass zu jedem Zeitpunkt des Mitarbeiterlebenszyklus nachvollziehbar ist, welche Berechtigungen wann und wofür vergeben wurden (bei Veränderung der Aufgaben oder bei einem Offboarding können somit unmittelbar die Berechtigungen angepasst oder entzogen werden). Das Onboarding endet mit dem ersten Arbeitstag, an dem neben dem Kennenlernen auch verschiedene Sicherheitsschulungen durchgeführt werden und ein Kurzprofil des neuen Mitarbeiters im Intranet veröffentlicht wird (vgl. Abbildung 1).

Vorteile der Digitalisierung
Wir verfolgen eine moderne, flexible Struktur, die unsere Prozesse mit all ihren Anforderungen umfassend abbildet und passgenau auf die Bedürfnisse unserer Kunden zugeschnitten ist. Durch die digitale Ausgestaltung können zeitaufwändige manuelle Routineaufgaben teilweise oder sogar vollständig automatisiert ausgeführt werden.
Daraus resultiert des Weiteren eine bessere Nutzererfahrung, sowohl für uns selbst in der HR, als auch für unsere Kunden und Kollegen. Mit benutzerfreundlichen Tools und klar strukturierten Workflows wird der Zugang zu wichtigen Informationen und Prozessen erleichtert.
Die Standardisierung von HR-Prozessen trägt darüber hinaus auch zur Informationssicherheit bei. Sensible Informationen, wie z.B. Personaldaten oder andere streng vertrauliche Inhalte werden in geschützten Systemen gespeichert, auf die nur autorisierte Personen Zugriff haben.
Zu guter Letzt sorgt die systematische Unterstützung auch für eine höhere Genauigkeit und Verlässlichkeit im Personalmanagement. Fehler durch manuelle Eingaben oder das Vergessen von Prozessschritten lassen sich damit eliminieren.
Der Stand der Dinge
Viele Abläufe erfolgen bei uns bereits elektronisch: Sowohl aus Effizienzgründen als auch aus Gründen der Nachhaltigkeit verzichten wir möglichst auf Papier und entwickeln in Abstimmung mit unseren Experten der SCS-IT anforderungsgerechte, digitale Lösungen: So gibt es hochgradig standardisierte Prozesse, die prädestiniert dafür sind, zumindest digitalisiert und gegebenenfalls auch (teil-)automatisiert zu werden. Dadurch werden keine Schritte vergessen, alle Beteiligten erhalten zum richtigen Zeitpunkt die notwendigen Informationen und es lässt sich stets nachvollziehen, wie weit der Prozess fortgeschritten ist. In der SCS arbeiten HR-Abteilung und IT-Experten eng verzahnt miteinander: In einer Reihe von Workshops wurden dazu gemeinsame Konzepte erarbeitet, die den gesamten Mitarbeiterlebenszyklus (Employee Lifecycle) bestmöglich unterstützen: Dieser Zyklus beginnt mit der Vertragserstellung und führt über die Anlage der Personalakte zum technischen Onboarding. Hier erhält der Mitarbeiter alle relevanten Berechtigungen für die durch ihn zu erfüllenden Aufgaben (wir orientieren uns hier strikt am Need-to-Know-Prinzip). Vergebene Berechtigungen werden ticketbasiert dokumentiert, sodass zu jedem Zeitpunkt des Mitarbeiterlebenszyklus nachvollziehbar ist, welche Berechtigungen wann und wofür vergeben wurden (bei Veränderung der Aufgaben oder bei einem Offboarding können somit unmittelbar die Berechtigungen angepasst oder entzogen werden). Das Onboarding endet mit dem ersten Arbeitstag, an dem neben dem Kennenlernen auch verschiedene Sicherheitsschulungen durchgeführt werden und ein Kurzprofil des neuen Mitarbeiters im Intranet veröffentlicht wird (vgl. Abbildung 1).

Vorteile der Digitalisierung
Wir verfolgen eine moderne, flexible Struktur, die unsere Prozesse mit all ihren Anforderungen umfassend abbildet und passgenau auf die Bedürfnisse unserer Kunden zugeschnitten ist. Durch die digitale Ausgestaltung können zeitaufwändige manuelle Routineaufgaben teilweise oder sogar vollständig automatisiert ausgeführt werden.
Daraus resultiert des Weiteren eine bessere Nutzererfahrung, sowohl für uns selbst in der HR, als auch für unsere Kunden und Kollegen. Mit benutzerfreundlichen Tools und klar strukturierten Workflows wird der Zugang zu wichtigen Informationen und Prozessen erleichtert.
Die Standardisierung von HR-Prozessen trägt darüber hinaus auch zur Informationssicherheit bei. Sensible Informationen, wie z.B. Personaldaten oder andere streng vertrauliche Inhalte werden in geschützten Systemen gespeichert, auf die nur autorisierte Personen Zugriff haben.
Zu guter Letzt sorgt die systematische Unterstützung auch für eine höhere Genauigkeit und Verlässlichkeit im Personalmanagement. Fehler durch manuelle Eingaben oder das Vergessen von Prozessschritten lassen sich damit eliminieren.
Kontaktieren Sie uns für weitere Informationen
Kontaktieren
Sie uns für weitere Informationen
Kontaktieren Sie uns
für weitere Informationen



Florian Ott
Secure Cloud Services AG
Mergentheimer Straße 76a
97082 Würzburg
Tel.: +49 (0) 931 730 46 800
Florian Ott
Secure Cloud Services AG
Mergentheimer Straße 76a
97082 Würzburg
Tel.: +49 (0) 931 730 46 800







